
Ventilation med ECL 310
Med Danfoss ECL 310 til styring af ventilation, kan man skræddersy løsninger efter jeres behov. Med et stærkt overblik og én samlet løsning, der er baseret på kvalitet og enkelthed.
Du kan her læse om de forskellige A315 applikationsnøgler.
A315.1
Ventilationsautomatik til et rent indblæsningsanlæg
Ventilationssystem med varme, passiv køling (udeluft) og regulering af rumtemperatur. Analogt styret blæserhastighed i forhold til tryk, flow i indblæsning eller rumtemperatur.

Driftform
Der reguleres efter tryk i indblæsningskanalerne eller via flow over ventilator. Det betyder, at man enten sætter trykket (Pa) eller flowet (l/s-m3/h) som ønsket efter en 6-punkts kurve.
Ventilatoren reguleres op og ned i hastighed for at holde den indstillede værdi. For at regulere efter flow kræves en kammerventilator med en K-faktor, som indtastes for at regulatoren kan beregne flowet.
Trykmåling foretages i indblæsningskanal. Hastigheden på indblæsningsventilator styres via et 0-10 volt outputsignal. Ved stigende tryk mindskes mod min. hastighed og ved faldende tryk øges hastighed mod maks. hastighed.
Volumentrykmåling foretages på indblæsningsmotor. Hastigheden på indblæsningsventilator reguleres via et 0-10 volt outputsignal. Ved stigende volumentryk mindskes mod min. hastighed og ved faldende volumentryk øges hastighed mod maks.
Der er desuden mulighed for at regulere ventilatorhastigheden efter rumtemperaturen.
Dokumenter til A315.1
| Type | Navn | Sprog | Valid for | Opdateret | Download | Filtype |
|---|---|---|---|---|---|---|
| Faktaark | ECL 310 diagram A315.1 | dansk | Danmark | 10 sep., 2020 | 1.3 MB | |
| Applikationsvejledning | ECL Applikationsnøgle A315 overblik | dansk | Danmark | 21 sep., 2020 | 3.9 MB | |
| Installationsvejledning | ECL Comfort 310, A315, 24 V | arabisk; bulgarsk; tjekkisk; dansk; tysk; græsk (moderne); engelsk; spansk, castiliansk; estisk; persisk; finsk; fransk; irsk; hebraisk (moderne); hindi; kroatisk; ungarsk; indonesisk; islandsk; italiensk; japansk; kasakhisk; koreansk; litauisk; lettisk; makedonsk; norsk Bokmål; hollandsk, flamsk; polsk; portugisisk; rumænske, moldaviske, moldoviske; russisk; slovakisk; slovensk; serbisk; svensk; tamil; thai; tyrkisk; ukrainsk; vietnamesisk; kinesisk | Multiple | 02 jun., 2025 | 4.2 MB | |
| Applikationsvejledning | Funktionsbeskrivelse A315.1 | dansk | Danmark | 21 sep., 2020 | 387.4 KB |
A315.3
Ventilationsautomatik med Master/slave på indblæsning og udsugning
Ventilationssystem med varme, passiv køling (udeluft) og regulering af rumtemperatur. Modulerende hastighed på rotorvarmeveksler (V1) til varmegenvinding.
Analogt styret blæserhastighed i forhold til tryk i indblæsning. Udsugningsventilator kører som slave af indblæsningflowet., der sikrer optimal energiudnyttelse og maksimal kontrol.

Driftform
Der reguleres efter tryk i indblæsning- eller udsugningskanalen. Det betyder, at trykket [Pa] indstilles som ønsket på en 6-punkts kurve. Ventilatorerne reguleres op og ned i hastighed for at holde det ønskede tryk.
Indblæsning, master: Indblæsningsventilator bliver styret af tryktransmitter i indblæsning, hvor udsugningsventilator kører slave af indblæsningen. Det vil sige, at det målte flow gennem indblæsningsventilatoren bliver det ønskede flow gennem udsugningsventilatoren.
Udsugning, master: Udsugningsventilator bliver styret af tryktransmitter i udsugningen, hvor indblæsningsventilator kører slave af udsugningen. Det vil sige, at det målte flow gennem udsugningsventilatoren bliver det ønskede flow gennem indblæsningsventilatoren.
For at regulere på denne måde kræver det en kammerventilator med en K-faktor, som indtastes for at regulatoren kan beregne flowet.
Dokumenter til A315.3
| Type | Navn | Sprog | Valid for | Opdateret | Download | Filtype |
|---|---|---|---|---|---|---|
| Faktaark | ECL 310 diagram A315.3 | dansk | Danmark | 10 sep., 2020 | 1.6 MB | |
| Applikationsvejledning | ECL Applikationsnøgle A315 overblik | dansk | Danmark | 21 sep., 2020 | 3.9 MB | |
| Installationsvejledning | ECL Comfort 310, A315, 24 V | arabisk; bulgarsk; tjekkisk; dansk; tysk; græsk (moderne); engelsk; spansk, castiliansk; estisk; persisk; finsk; fransk; irsk; hebraisk (moderne); hindi; kroatisk; ungarsk; indonesisk; islandsk; italiensk; japansk; kasakhisk; koreansk; litauisk; lettisk; makedonsk; norsk Bokmål; hollandsk, flamsk; polsk; portugisisk; rumænske, moldaviske, moldoviske; russisk; slovakisk; slovensk; serbisk; svensk; tamil; thai; tyrkisk; ukrainsk; vietnamesisk; kinesisk | Multiple | 02 jun., 2025 | 4.2 MB | |
| Applikationsvejledning | Funktionsbeskrivelse A315.3 | dansk | Danmark | 21 sep., 2020 | 686.3 KB |
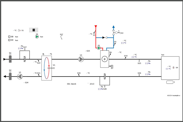
A315.4
Ventilationsautomatik til tryk/flowstyret anlæg
Ventilationssystem med varme, passiv køling (udeluft) og regulering af rumtemperatur. Modulerende rotor- eller krydsvarmeveksler (V1) til varmegenvinding. Analogt styret blæserhastighed i forhold til tryk eller flow.

Driftform
Der reguleres enten efter tryk i ind- eller udsugningskanalerne eller via flow over ventilatorerne. Det betyder, at man enten sætter trykket (Pa) eller flowet (l/s-m3/h) som ønsket efter en 6-punkts kurve.
Ventilatorerne reguleres op og ned i hastighed for at holde den indstillede værdi. For at regulere efter flow kræves en kammerventilator med en K-faktor, som indtastes for at regulatoren kan beregne flowet.
Trykmåling foretages i henholdsvis indblæsnings - samt udsugningskanal. Hastigheden på indblæsnings- og udsugningsventilator styres via et 0-10 volt outputsignal. Ved stigende tryk mindskes mod min. hastighed og ved faldende tryk øges hastighed mod maks. hastighed.
Volumentrykmåling foretages på henholdsvis indblæsnings - samt udsugningsmotor. Hastigheden på indblæsnings- og udsugningsventilator reguleres via et 0-10 volt outputsignal. Ved stigende volumentryk mindskes mod min. hastighed og ved faldende volumentryk øges hastighed mod maks.
Dokumenter til A315.4
| Type | Navn | Sprog | Valid for | Opdateret | Download | Filtype |
|---|---|---|---|---|---|---|
| Faktaark | ECL 310 diagram A315.4 | dansk | Danmark | 10 sep., 2020 | 1.6 MB | |
| Applikationsvejledning | ECL Applikationsnøgle A315 overblik | dansk | Danmark | 21 sep., 2020 | 3.9 MB | |
| Installationsvejledning | ECL Comfort 310, A315, 24 V | arabisk; bulgarsk; tjekkisk; dansk; tysk; græsk (moderne); engelsk; spansk, castiliansk; estisk; persisk; finsk; fransk; irsk; hebraisk (moderne); hindi; kroatisk; ungarsk; indonesisk; islandsk; italiensk; japansk; kasakhisk; koreansk; litauisk; lettisk; makedonsk; norsk Bokmål; hollandsk, flamsk; polsk; portugisisk; rumænske, moldaviske, moldoviske; russisk; slovakisk; slovensk; serbisk; svensk; tamil; thai; tyrkisk; ukrainsk; vietnamesisk; kinesisk | Multiple | 02 jun., 2025 | 4.2 MB | |
| Applikationsvejledning | Funktionsbeskrivelse A315.4 | dansk | Danmark | 21 sep., 2020 | 853.3 KB |
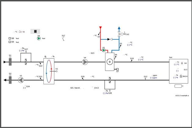
A315.5
Ventilationsautomatik til CO2 styret anlæg
Ventilationssystem med varme, passiv køling (udeluft) og regulering af temperatur, fugt og CO2 i rummet . Modulerende hastighed på rotorvarmeveksler (V1) til varmegenvinding. Analogt styret blæserhastighed i forhold til luftkvalitet (CO2) i udsugning.

Driftform
Der reguleres efter CO2 i udsugnings-kanalen. Det betyder, at man indstiller en grænseværdi for CO2. Hvis grænsen overskrides, kører ventilatoren op i hastighed. Hvis anlægget anvendes til opvarmning, bruges en 4-punkts kurve til indstilling af minimumshastighed på ventilatoren.
Der reguleres på indblæsningsventilatoren, udsugningsventilatoren kører som slave. Det målte flow over indblæsningsventilatoren er sætpunkt for udsugningsventilatoren. Der er mulighed for at indstille et offset for udsugningsventilatoren.
Dokumenter til A315.5
| Type | Navn | Sprog | Valid for | Opdateret | Download | Filtype |
|---|---|---|---|---|---|---|
| Faktaark | ECL 310 diagram A315.5 | dansk | Danmark | 10 sep., 2020 | 1.6 MB | |
| Applikationsvejledning | ECL Applikationsnøgle A315 overblik | dansk | Danmark | 21 sep., 2020 | 3.9 MB | |
| Installationsvejledning | ECL Comfort 310, A315, 24 V | arabisk; bulgarsk; tjekkisk; dansk; tysk; græsk (moderne); engelsk; spansk, castiliansk; estisk; persisk; finsk; fransk; irsk; hebraisk (moderne); hindi; kroatisk; ungarsk; indonesisk; islandsk; italiensk; japansk; kasakhisk; koreansk; litauisk; lettisk; makedonsk; norsk Bokmål; hollandsk, flamsk; polsk; portugisisk; rumænske, moldaviske, moldoviske; russisk; slovakisk; slovensk; serbisk; svensk; tamil; thai; tyrkisk; ukrainsk; vietnamesisk; kinesisk | Multiple | 02 jun., 2025 | 4.2 MB | |
| Applikationsvejledning | Funktionsbeskrivelse A315.5 | dansk | Danmark | 21 sep., 2020 | 584.7 KB |
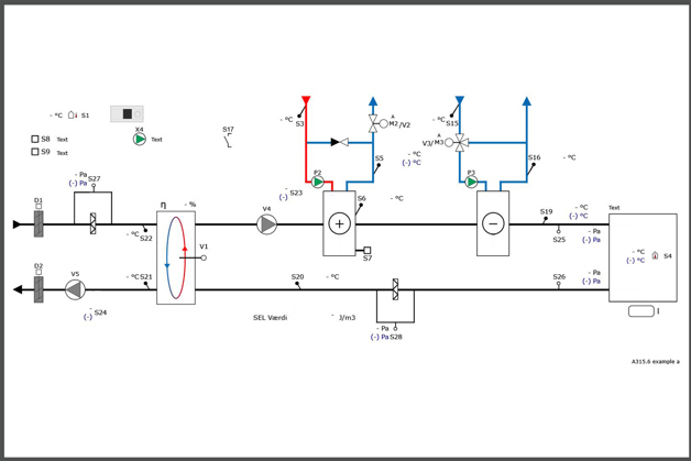
A315.6
Ventilationsautomatik til tryk/flowstyret anlæg med både vandbåret varme & aktiv køleflade
Ventilationssystem med varme, aktiv køling (udeluft) og regulering af rumtemperatur. Modulerende hastighed på rotorvarmeveksler (V1) til varmegenvinding. Analogt styret blæserhastighed i forhold til tryk eller flow.

Driftform
Der reguleres efter tryk i indblæsningskanalerne eller via flow over ventilator. Det betyder, at man enten sætter trykket (Pa) eller flowet (l/s-m3/h) som ønsket efter en 6-punkts kurve.
Ventilatoren reguleres op og ned i hastighed for at holde den indstillede værdi. For at regulere efter flow kræves en kammerventilator med en K-faktor, som indtastes for at regulatoren kan beregne flowet.
Trykmåling foretages i indblæsningskanal. Hastigheden på indblæsningsventilator styres via et 0-10 volt outputsignal. Ved stigende tryk mindskes mod min. hastighed og ved faldende tryk øges hastighed mod maks. hastighed.
Volumentrykmåling foretages på indblæsningsmotor. Hastigheden på indblæsningsventilator reguleres via et 0-10 volt outputsignal. Ved stigende volumentryk mindskes mod min. hastighed og ved faldende volumentryk øges hastighed mod maks.
Der er desuden mulighed for at regulere ventilatorhastigheden efter rumtemperaturen.
Aktiv køling reguleres i forhold til den ønskede indblæsningstemperatur ved S19 (f.eks. 20 °C). Når neutralzonen er overskredet, vil den starte aktiv køling via et 0-10V signal som enten kan gå til en 3-vejs motorventil eller direkte til en chiller. Den aktive køleflade er kun frigivet til regulering, hvis varme-udkobling er aktiv.
Dokumenter til A315.6
| Type | Navn | Sprog | Valid for | Opdateret | Download | Filtype |
|---|---|---|---|---|---|---|
| Faktaark | ECL 310 diagram A315.6 | dansk | Danmark | 21 sep., 2020 | 1.7 MB | |
| Applikationsvejledning | ECL Applikationsnøgle A315 overblik | dansk | Danmark | 21 sep., 2020 | 3.9 MB | |
| Installationsvejledning | ECL Comfort 310, A315, 24 V | arabisk; bulgarsk; tjekkisk; dansk; tysk; græsk (moderne); engelsk; spansk, castiliansk; estisk; persisk; finsk; fransk; irsk; hebraisk (moderne); hindi; kroatisk; ungarsk; indonesisk; islandsk; italiensk; japansk; kasakhisk; koreansk; litauisk; lettisk; makedonsk; norsk Bokmål; hollandsk, flamsk; polsk; portugisisk; rumænske, moldaviske, moldoviske; russisk; slovakisk; slovensk; serbisk; svensk; tamil; thai; tyrkisk; ukrainsk; vietnamesisk; kinesisk | Multiple | 02 jun., 2025 | 4.2 MB | |
| Applikationsvejledning | Funktionsbeskrivelse A315.6 | dansk | Danmark | 21 sep., 2020 | 379.0 KB |
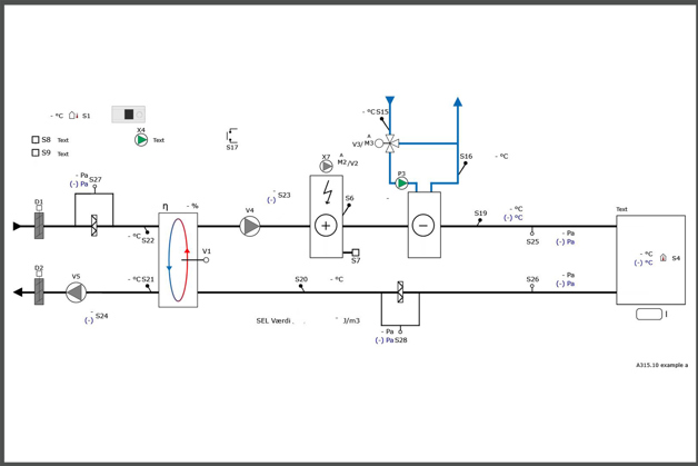
A315.10
Ventilationsautomatik til tryk/flowstyret anlæg med både EL-varme & aktiv køleflade
Ventilationssystem med varme, aktiv køling og regulering af rumtemperatur. Moduleret hastighed på rotorvarmeveksler (V1) til varmegenvinding. Analogt styret blæserhastighed i forhold til tryk eller flow.

Driftform
Der reguleres efter tryk i indblæsningskanalerne eller via flow over ventilator. Det betyder, at man enten sætter trykket (Pa) eller flowet (l/s-m3/h) som ønsket efter en 6-punkts kurve.
Ventilatoren reguleres op og ned i hastighed for at holde den indstillede værdi. For at regulere efter flow kræves en kammerventilator med en K-faktor, som indtastes for at regulatoren kan beregne flowet.
Trykmåling foretages i indblæsningskanal. Hastigheden på indblæsningsventilator styres via et 0-10 volt outputsignal. Ved stigende tryk mindskes mod min. hastighed og ved faldende tryk øges hastighed mod maks. hastighed.
Volumentrykmåling foretages på indblæsningsmotor. Hastigheden på indblæsningsventilator reguleres via et 0-10 volt outputsignal. Ved stigende volumentryk mindskes mod min. hastighed og ved faldende volumentryk øges hastighed mod maks.
Der er desuden mulighed for at regulere ventilatorhastigheden efter rumtemperaturen.
Aktiv køling reguleres i forhold til den ønskede indblæsningstemperatur ved S19 (f.eks. 20 °C). Når neutralzonen er overskredet, vil den starte aktiv køling via et 0-10V signal som enten kan gå til en 3-vejs motorventil eller direkte til en chiller.
Den aktive køleflade er kun frigivet til regulering, hvis varme-udkobling er aktiv.
Dokumenter til A315.10
| Type | Navn | Sprog | Valid for | Opdateret | Download | Filtype |
|---|---|---|---|---|---|---|
| Faktaark | ECL 310 diagram A315.10 | dansk | Danmark | 21 sep., 2020 | 1.6 MB | |
| Applikationsvejledning | ECL Applikationsnøgle A315 overblik | dansk | Danmark | 21 sep., 2020 | 3.9 MB | |
| Installationsvejledning | ECL Comfort 310, A315, 24 V | arabisk; bulgarsk; tjekkisk; dansk; tysk; græsk (moderne); engelsk; spansk, castiliansk; estisk; persisk; finsk; fransk; irsk; hebraisk (moderne); hindi; kroatisk; ungarsk; indonesisk; islandsk; italiensk; japansk; kasakhisk; koreansk; litauisk; lettisk; makedonsk; norsk Bokmål; hollandsk, flamsk; polsk; portugisisk; rumænske, moldaviske, moldoviske; russisk; slovakisk; slovensk; serbisk; svensk; tamil; thai; tyrkisk; ukrainsk; vietnamesisk; kinesisk | Multiple | 02 jun., 2025 | 4.2 MB | |
| Applikationsvejledning | Funktionsbeskrivelse A315.10 | dansk | Danmark | 21 sep., 2020 | 433.1 KB |
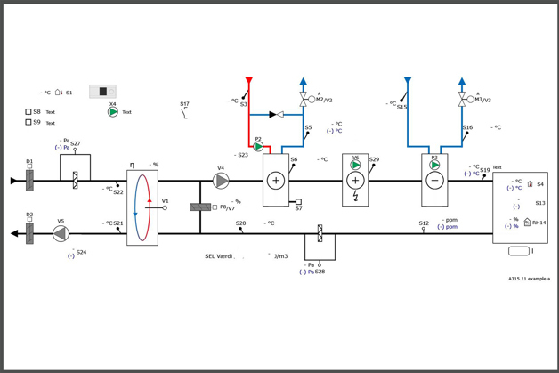
A315.11
Ventilationsautomatik til tryk/flowstyret anlæg med både EL & vand varmeflade & aktiv køleflade
Ventilationsanlæg med genvinding, varmeflader (vandbåret og el) samt aktiv køling til regulering af indblæsning eller rumtemperatur. Indblæsningsventilator bliver styret af et 4 punkts kurve i forhold til rumtemperatur. Udsugningsventilator kører som slave af indblæsningen. Krydsvekslerspjæld eller rotorveksler bliver styret analogt (0-10V).

Driftform
Der reguleres efter CO2 i udsugningenskanalen. Det betyder at man indstiller en grænseværdi for CO2 (PPM), hvis grænsen overskrides, regulerer ventilatoren op i hastighed.
Hvis anlægget anvendes til opvarmning, bruges en 4 punkts kurve, til indstilling af minimumshastigheden på ventilatoren.
Det er indblæsningsventilatoren der reguleres på, udsugningsventilatoren kører som slave. Det målte flow over indblæsningsventilatoren er sætpunkt for udsugningsventilatoren. Der er mulighed for at indstille et offset for udsugningsventilatoren.
Aktiv køling reguleres i forhold til den ønskede indblæsningstemperatur ved S19 (f.eks. 20 °C). Når neutralzonen er overskredet, vil den starte aktiv køling via et 0-10V signal som enten kan gå til en 3-vejs motorventil eller direkte til en chiller.
Den aktive køleflade er kun frigivet til regulering, hvis varme-udkobling er aktiv.
Dokumenter til A315.11
| Type | Navn | Sprog | Valid for | Opdateret | Download | Filtype |
|---|---|---|---|---|---|---|
| Faktaark | ECL 310 diagram A315.11 | dansk | Danmark | 19 okt., 2020 | 1.3 MB | |
| Applikationsvejledning | ECL Applikationsnøgle A315 overblik | dansk | Danmark | 21 sep., 2020 | 3.9 MB | |
| Installationsvejledning | ECL Comfort 310, A315, 24 V | arabisk; bulgarsk; tjekkisk; dansk; tysk; græsk (moderne); engelsk; spansk, castiliansk; estisk; persisk; finsk; fransk; irsk; hebraisk (moderne); hindi; kroatisk; ungarsk; indonesisk; islandsk; italiensk; japansk; kasakhisk; koreansk; litauisk; lettisk; makedonsk; norsk Bokmål; hollandsk, flamsk; polsk; portugisisk; rumænske, moldaviske, moldoviske; russisk; slovakisk; slovensk; serbisk; svensk; tamil; thai; tyrkisk; ukrainsk; vietnamesisk; kinesisk | Multiple | 02 jun., 2025 | 4.2 MB | |
| Applikationsvejledning | Funktionsbeskrivelse A315.11 | dansk | Danmark | 21 sep., 2020 | 514.9 KB |